
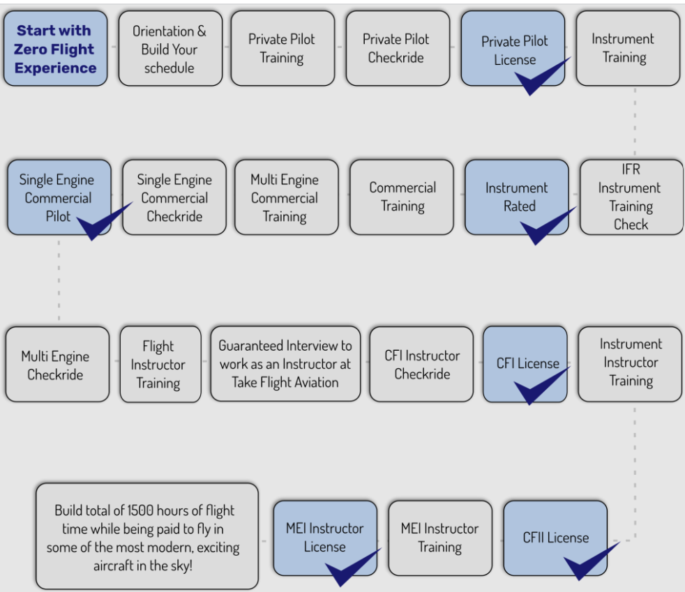
The career path to become an airline pilot typically follows these steps:
- Meet the basic requirements. To become a pilot, you must meet certain basic requirements, such as:
- Be at least 18 years old
- Have a high school diploma or equivalent
- Be physically and mentally fit
- Pass a background check
- Obtain a private pilot license (PPL). This is the first step to becoming a pilot and allows you to fly an aircraft for recreation or personal reasons. To obtain a PPL, you must complete a flight training course and pass a written exam and a practical flight test.
- Obtain a commercial pilot license (CPL). This license allows you to fly for compensation or hire, and is required for most airline pilot jobs. To obtain a CPL, you must have a PPL and complete additional training, including a written exam and a practical flight test.
- Obtain an instrument rating. This rating allows you to fly in conditions where visibility is limited, such as at night or in clouds. To obtain an instrument rating, you must have a CPL and complete additional training, including a written exam and a practical flight test.
- Obtain an Airline Transport Pilot License (ATPL). This is the highest level of pilot license and is required for pilots who want to fly for major airlines. To obtain an ATPL, you must have a CPL, an instrument rating, and complete additional training, including a written exam and a practical flight test.
- Gain flight hours. Most airlines require pilots to have a minimum number of flight hours before they can be hired. This can be done by flying for a regional airline or by working as a flight instructor.
- Get hired by an airline. Once you have the required flight hours and qualifications, you can start applying for jobs with airlines.
- Advance through the ranks. As you gain experience, you will be able to advance to more senior positions, such as captain or first officer.
The career path of an airline pilot can be long and challenging, but it can also be very rewarding. Pilots have the opportunity to travel the world and experience different cultures. They also have the satisfaction of knowing that they are responsible for the safety of their passengers.

Becoming an airline pilot is a challenging and rewarding journey that requires dedication, training, and experience. Here is a general career path to become an airline pilot:
1. Education and Basic Requirements:
- High School Diploma: Start by completing your high school education with a focus on science and mathematics. A strong academic foundation in these subjects can be beneficial.
- Bachelor’s Degree (Optional): While not always required, many airlines prefer candidates with a bachelor’s degree. A degree in aviation, engineering, or a related field can be advantageous.
2. Private Pilot License (PPL):
- Begin your flight training by earning a Private Pilot License (PPL). This involves flight lessons, ground school, and passing a checkride.
- The PPL allows you to fly for personal use and gain basic flying skills.
3. Build Flight Hours:
- After obtaining your PPL, you’ll need to accumulate flight hours to qualify for more advanced licenses.
- Build flight hours as a flight instructor, banner tow pilot, or in other entry-level aviation jobs.
4. Instrument Rating (IR):
- Obtain an Instrument Rating (IR), which allows you to fly in various weather conditions using instruments.
- This rating is essential for airline pilot training.
5. Commercial Pilot License (CPL):
- Earn a Commercial Pilot License (CPL) after accumulating a minimum number of flight hours (often around 250 hours).
- The CPL allows you to be compensated for your piloting services, such as flight instruction.
6. Multi-Engine Rating (ME):
- Obtain a Multi-Engine Rating (ME), which qualifies you to fly aircraft with multiple engines.
7. Airline Transport Pilot License (ATPL):
- The ATPL is the highest level of pilot certification and is required for airline captains.
- To qualify for an ATPL, you typically need to meet minimum flight hour requirements (e.g., around 1,500 hours), pass written exams, and meet other criteria set by aviation authorities.
8. Flight Instructor Certificate (CFI):
- Many pilots become flight instructors to gain more flight hours and experience.
- Earning a Certified Flight Instructor (CFI) certificate allows you to teach others to fly.
9. Gain Experience:
- Continue building flight hours and experience, ideally in roles like flight instruction, regional airlines, or charter companies.
10. Apply to Airlines:
- Once you have the required flight hours and qualifications, apply to airlines for first officer (co-pilot) positions.
- Successfully completing airline-specific training programs and checkrides is necessary to start flying as a first officer.
11. Upgrade to Captain:
- As you gain experience and seniority with an airline, you may have the opportunity to upgrade to a captain position.
12. Ongoing Training and Certification:
- Maintain your medical and certifications by participating in recurrent training and evaluations throughout your career.
13. Build a Career:
- Build a long and successful career as an airline pilot, progressing from first officer to captain and potentially flying larger and more advanced aircraft.


I really enjoyed how this article breaks down the steps to becoming an airline pilot in a clear, realistic way. What I particularly liked is how it begins with the basic foundation—meeting age, education and health requirements—before moving into the flight-training phases like PPL, CPL, instrument ratings and the eventual ATPL. The explanation of how flight hours matter and how you can build them (for example by instructing or flying smaller aircraft) really resonated, because many fresh aspirants underestimate that part. The piece also does a good job of being honest about how the path is “long but rewarding” and underscores the excitement of travel and responsibility that comes with being a pilot. I appreciated that it didn’t gloss over the challenges (time, cost, dedication) but still made it feel achievable if you’re committed. For someone in India (or anywhere) thinking of flying commercially, this is a solid roadmap. Thanks for sharing such a practical, motivating guide—it’s inspiring for anyone looking sky-high.